【便民服务】武宁县总医院人民医院院区门诊排班(8月11日—8月17日)

发布时间:2025-08-11 点击数: 【字体:

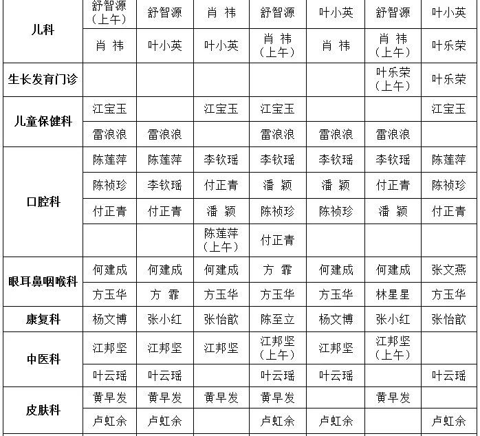
为方便广大市民了解武宁县总医院人民医院院区门诊坐诊信息,现公示811817日)门诊排班表,为节约您的就诊时间,您可通武宁县人民医微信公众号进行线上预约挂号,如因工作调整,以当日实际出诊医师为准!

工作时间:上午08:00-12:00、下午14:30-17:30

咨询电话:0792—2775215

d962d0312f054a189f770526ffabe419.pngae50ade6754042ca8a4c3aa577640588.png824aefbbb2e04543b71ea4d2f051451d.png 

 责编:邹桂丽

 初审:邹   引


 复审:何晓维
 终审:石   磊


微信图片_20250527095428

最新版

终审:邹引
分享到:
打印正文 关闭本页
×

用户登录