【便民服务】武宁县总医院人民医院院区门诊排班(11月3日—11月9日)

发布时间:2025-10-31 点击数: 【字体:

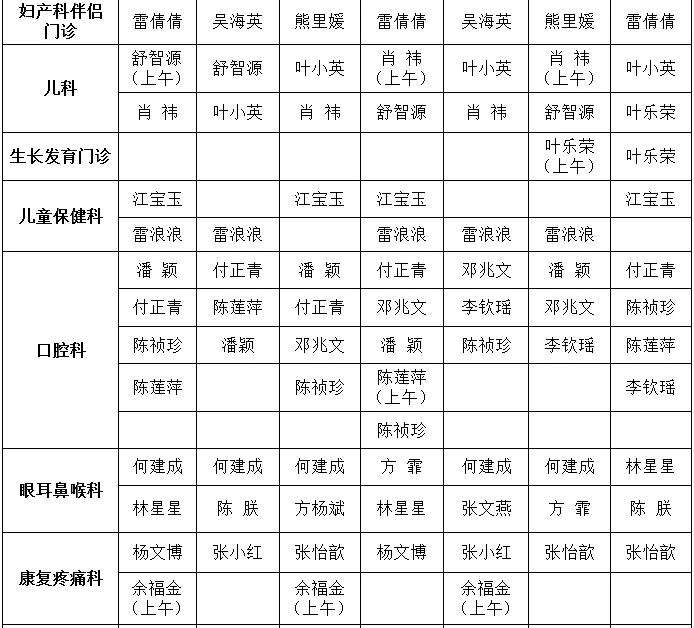
为方便广大市民了解武宁县总医院人民医院院区门诊坐诊信息,现公示113119日)门诊排班表,为节约您的就诊时间,您可通武宁县人民医微信公众号进行线上预约挂号,如因工作调整,以当日实际出诊医师为准!

工作时间:上午08:00-12:00、下午2:30-5:30

咨询电话:0792—2775215

860a9c8c209c4ae2b74a2c7d32d6b30d.png1e0f8520c015457a8f159a1d376df396.png9fa132a0c09e4011a2efdc8493d8f55c.png

 责编:邹桂丽


 校对:程玉君
 初审:邹   引
 复审:何晓维
 终审:石   磊


微信图片_20250527095428

最新版

终审:邹引
分享到:
打印正文 关闭本页
×

用户登录