【便民服务】武宁县总医院人民医院院区门诊排班(12月1日—12月7日)

发布时间:2025-12-01 点击数: 【字体:

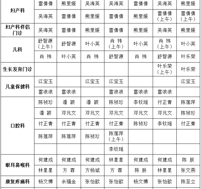
为方便广大市民了解武宁县总医院人民医院院区门诊坐诊信息,现公示121127日)门诊排班表,为节约您的就诊时间,您可通武宁县人民医微信公众号进行线上预约挂号,如因工作调整,以当日实际出诊医师为准!

工作时间:上午08:00-12:00、下午2:30-5:30

咨询电话:0792—2775215

1a048a76d0e64ee1aeeafadcb26b3cae.png12354ed618e540b1b2e01b7a84ed21f7.pngb40e5c471b1341fd9eed48415630d7b4.png

 责编:邹桂丽


 校对:张翠云
 初审:邹   引
 复审:何晓维
 终审:石   磊


微信图片_20250527095428

最新版

终审:邹引
分享到:
打印正文 关闭本页
×

用户登录