【便民服务】武宁县总医院人民医院院区门诊排班(3月9日—3月15日)

发布时间:2026-03-10 点击数: 【字体:

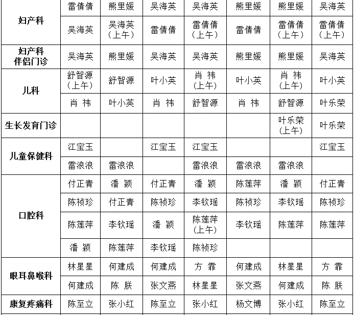
为方便广大市民了解武宁县总医院人民医院院区门诊坐诊信息,现公示39315日)门诊排班表,为节约您的就诊时间,您可通武宁县人民医微信公众号进行线上预约挂号,如因工作调整,以当日实际出诊医师为准!

工作时间:上午08:00-12:00、下午2:30-5:30

咨询电话:0792—2775215

439d0148a5f34fb39ec559f3bc065d75.png0f6b4f86d3e146e6ad9e77454ba2df17.png8b666ba1a03d4c81b7fd8b6ee950cea8.png

 责编:邹桂丽
 校对:程玉君
 初审:邹   引
 复审:何晓维
 终审:石   磊

 

微信图片_20250527095428

微信图片_20251217161459_446_269

最新版

终审:邹引
分享到:
打印正文 关闭本页
×

用户登录